輔仁大學織品服裝學系
  • 招生資訊arrow
    • 招生公告
    • 學士班招生
    • 碩士班招生
    • 碩士在職專班招生
  • 學習成果arrow
    • 榮譽榜
    • 畢展成果
    • 國際展演
    • 系學會活動
    • 教學活動
  • 最新消息 arrow
    • 最新公告
    • 活動公告
    • 競賽資訊
    • 展演資訊
    • 系友動態
  • 國際事務arrow
    • 交換學生
    • 國際交流
    • 國際服務
  • 關於織品arrow
    • 教學資源
    • 組織辦法
    • 專任教師
    • 兼任教師
    • 助教/秘書
  • search
  • account_circle學生專區
    • 系所學生
    • 學士班
    • 碩士班
    • 碩士在職專班
  1. 首頁
  2. 招生資訊

招生資訊Admissions information

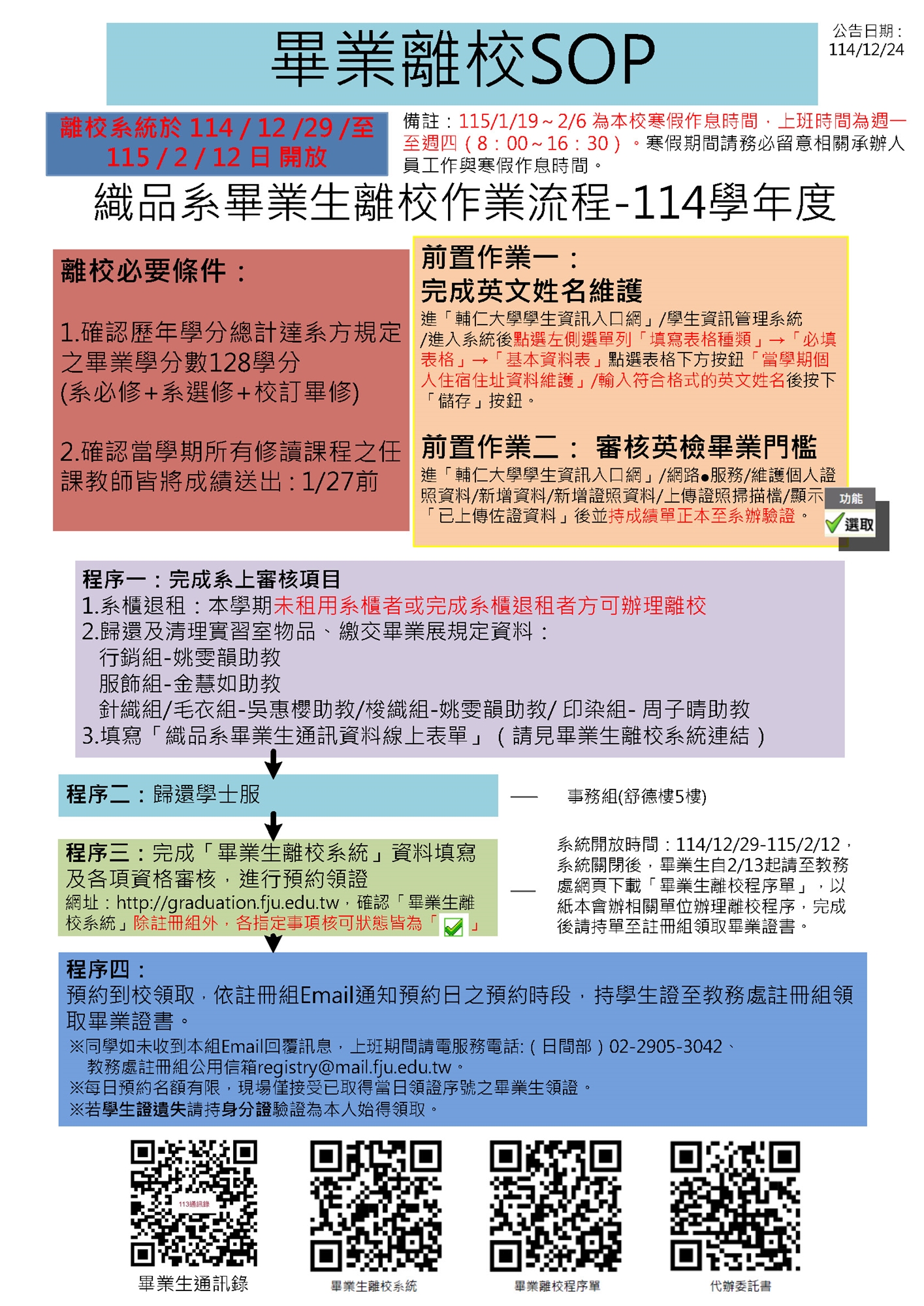
1141畢業生辦理離校注意事項

2025/12/26
share分享: facebook Line

招生資訊
  • 招生公告
  • 學士班招生
  • 碩士班招生
  • 碩士在職專班招生
輔仁大學織品服裝學系
招生資訊
  • 招生公告
  • 學士班招生
  • 碩士班招生
  • 碩士在職專班招生
學習成果
  • 榮譽榜
  • 畢展成果
  • 國際展演
  • 系學會活動
  • 教學活動
最新消息
  • 最新公告
  • 活動公告
  • 競賽資訊
  • 展演資訊
  • 系友動態
國際事務
  • 交換學生
  • 國際交流
  • 國際服務
關於織品
  • 教學資源
  • 組織辦法
  • 專任教師
  • 兼任教師
  • 助教/秘書
系所友會
  • 組織架構
  • 章程辦法
  • 傑出校友
  • 傑出系友
系所學生
  • 學生公告
  • 實習事務
  • 企業求才
  • 獎助學金
  • 新生專區
  • 課程公告
學士班
  • 學士班公告
  • 修業規則
  • 課程規劃
  • 各項辦法
  • 表格下載
碩士班
  • 碩士班公告
  • 修業規則
  • 課程規劃
  • 各項辦法
  • 表格下載
碩士在職專班
  • 碩士在職專班公告
  • 修業規則
  • 課程規劃
  • 各項辦法
  • 表格下載
連結
  • 中華服飾文化中心
  • 招生平台
  • 朝橒樓教室借用系統
輔仁大學織品服裝學系
信箱:046895@mail.fju.edu.tw​
電話:02-2905-2107
  • 三分鐘了解織品服裝
  • InstagramInstagram
  • 織品系facebook織品系
  • 系學會facebook系學會
vertical_align_top
*首頁影片請使用chome/safari得到最佳瀏覽效果
Copyright © 2026 輔仁大學織品服裝學系. All rights reserved. Powered by ChanceMS..